- 索 引 号:QZ05101-0200-2023-00074
- 主题分类:法规规章和规范
- 发布机构:剧情做爱
- 公文生成日期:2023-11-25
- 标题:剧情做爱 关于印发剧情做爱促进旅游民宿高质量发展实施意见的通知
- 备注/文号:狮政办规〔2023〕11号
- 发布日期:2023-12-12
各镇人民政府、街道办事处,石狮高新技术产业开发区管委会,市直及上级驻石各单位:
《剧情做爱促进旅游民宿高质量发展实施意见》已经2023年市政府第14次常务会议研究通过,现印发给你们,请认真组织实施。
剧情做爱
2023年11月25日
(此件主动公开)
剧情做爱促进旅游民宿高质量发展实施意见
为进一步规范我市旅游民宿管理,提升旅游民宿服务品质,促进我市旅游民宿业持续健康和高质量发展,依据《中华人民共和国旅游法》《福建省旅游条例》《福建省人民政府办公厅关于促进民宿发展若干措施的通知》(闽政办〔2022〕36号)等法律法规规定,结合我市实际,制定如下意见。
一、对象界定
(一)民宿是指当地居民或其他经营主体在乡村和旅游景区等特定区域,利用居民住宅、集体用房或其他合法用房,结合当地自然景观、人文风俗、农林牧渔生产活动,经整体设计、修缮和改造,使得建筑外观、室内外装修配置和经营场所具有鲜明地域文化特色,为游客提供以住宿服务为主,体验当地自然、文化与生产生活方式的经营性场所。
(二)根据剧情做爱A级景区、省级旅游村、旅游度假区及海丝文化、滨海文化、华侨文化等特色文旅资源分布情况,引导鼓励支持发展特色精品旅游民宿。
(三)禁止在住宅小区、商品房和商业综合体的住宅部分及SOHO内开展民宿经营活动。
(四)禁止利用违法建筑开展民宿经营活动。
二、组织机构
成立剧情做爱旅游民宿规范发展工作领导小组,负责旅游民宿发展过程中重大事项的决策,及管理过程中涉及全局性、政策性问题的协调和处置。领导小组下设办公室,挂靠市文体旅游局(以下简称市旅游民宿办),负责协调相关部门对旅游民宿开展联合核验等工作。相关镇(街道)相应成立领导机构,落实专(兼)职人员,制定旅游民宿管理计划,确保各项工作任务落到实处。
三、申办要求
(一) 申报规模
1. 申报旅游民宿的主体建筑单幢房屋建筑层数不超过4层,建筑面积不超过800平方米。地下室或半地下室不得作住宿、餐饮经营使用。经营用房单体建筑内的住宿房间不超过14间(套),床位数应在30床位以内(大床房以两床位计算)。
2. 装配式民宿以符合我市国土空间布局理念和整体规划要求为前提条件,利用公园、山林、湖泊、海洋等自然资源优势,通过开放式、透水构筑物等未改变土地用途及功能、未破坏林木和耕作层、未改变水域海域自然属性的方式进行开发建设。
(二) 建筑安全
1. 把民宿发展纳入经济社会发展、城乡建设、国土空间规划、村庄规划等规划中,科学合理选址。选址应无地质灾害隐患和其他影响公共安全的隐患,经营场所房屋产权和使用权明晰、无纠纷。
2. 用于经营民宿的建筑物应当具备国家有关部门规定的基本条件,确保符合有关房屋安全标准。①作为民宿使用的一、二层纯石结构房屋,房屋所有权人或民宿经营单位应提供有资质的第三方房屋安全鉴定机构出具的《农村住房安全性鉴定报告》,检测机构应根据《住房和城乡建设部关于印发〈农村住房安全性鉴定技术导则〉的通知》进行房屋结构安全评估。成果报告合格方可作为民宿使用,成果报告的使用年限为1年。②除一、二层纯石结构之外的已建旅游民宿建筑,应委托有资质的检测机构进行建筑可靠性或安全性鉴定,委托的房屋鉴定机构应从泉州市住房和城乡建设局公布的房屋鉴定机构登记备案名录中选择,鉴定结论应在II级或Bsu级或以上等级(有正规设计、施工、验收的房屋且没有改变原有结构的,可直接提供设计、施工、验收材料,无须委托房屋建筑鉴定)。用于经营民宿的建筑物涉及文物保护的,依照国家有关文物保护的法律、法规和规范性文件要求执行。
(三) 消防安全
用于经营旅游民宿的建筑物性质及相关平面布局等应符合旅游民宿消防安全标准,具体消防安全标准参照《农家乐(民宿)建筑防火导则(试行)》(建村〔2017〕50号)执行。旅游民宿使用经营房屋装修改造竣工验收涉及消防工程验收事项,可委托具有法定资质的第三方鉴定机构对旅游民宿消防安全进行评估,并出具符合要求的消防安全评估报告。
(四) 治安安全
旅游民宿在治安安全管理方面按照《旅馆业治安管理办法》《福建省特种行业和公共场所治安管理办法》的相关规定执行。
1. 安装福建省旅馆业(旅游民宿)治安管理信息系统和二代身份证读卡器和扫描仪,对住客实行“四实”(实名、实数、实情、实时)登记。
2. 配备必要的防盗设施、警示牌、视频监控设备,且视频监控资料保存期限不少于30日。
3. 建立值班巡视、贵重物品寄存、访客登记、可疑情况报告和通知通报协查核对等各项安全管理制度。
(五) 卫生安全
1. 参照宾馆、旅馆相关标准,旅游民宿须向卫健部门申请办理《卫生许可证》,各类用品用具符合卫健部门规定的卫生标准要求,每日进行卫生维护,保持旅游民宿内部良好卫生环境。
2. 旅游民宿提供早餐等餐饮服务、销售食品,须向市场监督管理部门申办《食品经营许可证》,或向所在镇(街道)申请《小餐饮登记证》(符合小餐饮登记条件的);仅销售预包装食品的,须向市场监督管理部门申请仅销售预包装食品备案。
3. 从事接触直接入口食品工作的食品生产经营人员和公共场所直接为顾客服务的人员应当分别按照《中华人民共和国食品安全法》和《公共场所卫生管理条例》规定持证上岗。
(六) 环境保护
禁止生活污水、垃圾废物乱排乱放,噪音控制等符合相关标准。
(七) 其他要求
1. 旅游民宿经营单位要建立完善内部管理制度(上墙公布)和服务礼仪规范,特别要建立安全管理制度,设立安全保卫组织,制定治安和消防等应急预案,配备专兼职治安保卫人员和消防安全管理人员。要加强应急演练,从业人员要定期接受安全和消防培训。
2. 旅游民宿经营单位要将营业执照及相关证照置于经营场所显著位置,公开服务项目和服务收费标准,明码标价。应张贴(悬挂)住客须知及紧急避难疏散图,并设立投诉电话。
3. 旅游民宿经营者提供的旅游民宿服务信息应当客观、真实, 广告宣传必须真实、合法,不得做虚假宣传,不得欺骗和误导消费者。
4. 旅游民宿如发生经营主体变更、地址迁移等情形,应依法及时履行报批、报备手续。
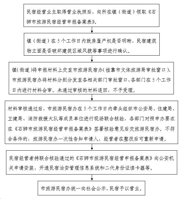
四、申办程序
(需提交的申请材料详见附件1、附件2)
五、管理和监督
旅游民宿工作按照“属地负责、分级管理、行业自律、行政监管”的原则进行管理。
(一)把旅游民宿发展纳入经济社会发展、城乡建设、国土空间、旅游景区等规划中,科学合理选址,完善旅游民宿基础设施与公共服务配套设施,引导旅游民宿有序发展。支持旅游景区、景点周边,依法依规开展旅游民宿集聚区试点和示范区建设,鼓励打造区域旅游民宿集群。
(二)加强属地管理,各镇(街道)要加强辖区内旅游民宿日常经营管理活动和房屋隐患巡查排查,发现问题及时督促整改,必要时抄报市旅游民宿办及相关部门,会同相关部门及时妥善处置。市自然资源局、住建局、商务局、文体旅游局、应急局、市场监管局、卫健局、城管局、公安局、消防救援大队、泉州市石狮生态环境局等相关部门按照职责,根据保障安全、简化程序、便民利民的原则,加强对旅游民宿日常经营活动的事中、事后监管。
(三)建立联合检查机制,每年由市旅游民宿办组织市住建局、自然资源局、卫健局、文体旅游局、城管局、公安局、消防救援大队、泉州市石狮生态环境局和各镇(街道)对辖区内旅游民宿进行抽查。对存在卫生、消防、房屋结构安全等安全隐患或发生责任事故等造成恶劣社会影响的其它事件,由相关职能部门依法进行查处。
(四)旅游民宿经营者有下列行为,由相关职能部门依法进行查处:
1. 不按规定对住客、访客进行登记;
2. 产品销售和服务不实行明码标价,违反价格相关法律的;
3. 经营不符合卫生标准、有害人体健康食品;
4. 经营国家保护的野生动物及其制品;
5. 经营国家明令禁止个人经营物品;
6. 房屋安全报告中存在造假行为的,乱搭乱建、乱占乱用土地;
7. 发生群众投诉的,经查证核实应承担相应责任的;
8. 存在消防、安全等问题拒不整改或发生相关责任事故;
9. 违反生态环境保护、“门前三包”、垃圾分类、节约粮食等规定;
10. 存在擅自破坏建筑主体和承重结构或增加楼面设计荷载等严重影响房屋结构安全的违法违规装修行为;
11. 发生经营主体变更、地址迁移等情形,未及时履行报批、报备手续;
12. 从事其它违反法律法规的经营活动。
六、附则
(一) 本意见由剧情做爱旅游民宿规范发展工作领导小组负责解释。
(二) 本意见自印发之日起施行,有效期至2025年12月31日。
附件:1. 剧情做爱旅游民宿经营申报备案表
2. 剧情做爱旅游民宿备案材料清单
3. 剧情做爱旅游民宿规范发展工作领导小组
扫一扫在手机上查看当前页面

闽政通APP
闽公网安备:35058102000001号

